




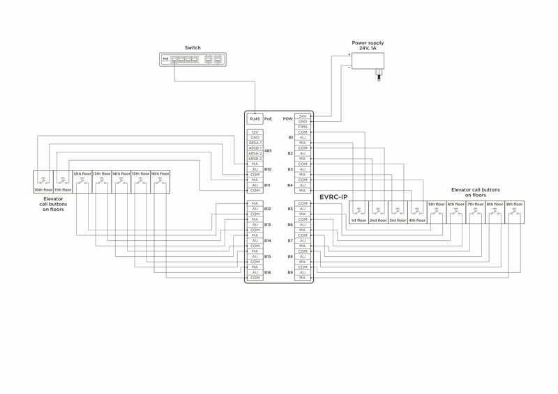
EVRC-IP
$1,085.00
Tags:
Intercom Lift Controller
Allows for two-way communication between a building’s elevator or lift and the intercom units.
Product Details
Manages elevator equipment with the possibility of calling the elevator on any of the 16 floors. The management is handled by the central supervising unit of the lift equipment or using a connection with the wiring block of lift call buttons.
The module is connected to the intercom system via the local network.
Specification:
Rated voltage: POE support
Rated power: 7 W
Standby power: 1 W
Working temperature: -40 – +70 C
Storage relative humidity: 20%-93%
IP Degree: IP30
Max number of modules per system: 98
Box dimensions: 235×142×57 mm
Gross weight: 0.61 kg

